https://mp.weixin.qq.com/s/UlevzpfUh8jW078QpAN-qQ

2026年4月,福州市中级人民法院发布公告,闽系房企正荣集团正式进入破产清算程序。
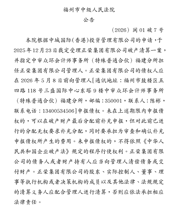
根据公告,法院已于2025年12月23日裁定受理正荣集团有限公司破产清算一案,并指定中审众环会计师事务所福建分所担任管理人。债权人需在2026年5月8日前申报债权,第一次债权人会议定于6月18日召开。


从莆田起家到上海立足,从百亿到千亿仅用五年,正荣曾是闽系房企中备受瞩目的一匹“黑马”。如今潮水退去,这家走过28年的企业最终停靠在破产清算的渡口。其间的轨迹,值得回望。
草根起家,五年千亿
正荣的故事,始于福建莆田一个靠海的小村庄。
创始人欧宗荣1964年出生于莆田东峤镇汀塘村。16岁那年,他跟随大哥外出谋生,从建筑工地最基础的学徒做起。搬砖、砌墙、看图纸,工地上能学的他都学,一路做到了施工队负责人。

欧宗荣
1985年,21岁的欧宗荣在江西创办正荣市政工程有限公司,主营路桥和市政工程建设,在赣鄱大地上慢慢站稳了脚跟。
1996年,因一笔项目工程款以地皮形式抵偿,欧宗荣获得了一块土地的开发权。彼时的他本可以转手变现、落袋为安,却选择了一条更有想象力的路,投入资金将其开发为商业综合体。
这就是后来在江西宜春小有名气的“赣西第一街”。项目成功之后,欧宗荣看到了房地产领域的广阔天地。1998年,他整合旗下多家子公司,正式成立正荣集团。

此后十余年,正荣深耕江西、福建等地,步子迈得不算快,但每一步都踩得扎实。
真正的加速始于2016年。那一年,正荣将总部迁至上海虹桥,与众多闽系房企比邻而居,正式开启全国化布局。据官网资料,正荣落子上海、南京、福州、杭州、苏州等36座城市,建设规划项目超200个,总开发面积3000多万方。
2018年,旗下正荣地产登陆港交所,锣声未落,同年销售额便从百亿跃升至千亿,跻身房企TOP20,创造出备受行业关注的“正荣速度”。从百亿到千亿,仅用了五年。
在2020年胡润百富榜中,欧宗荣以360亿元身家登顶莆田首富。
高杠杆上的舞蹈
正荣的快速崛起,踩准了中国房地产行业狂飙突进的节拍。
公开报道显示,自2016年起,正荣走的是“高杠杆、猛拿地、快周转”的路子——大量融资、密集拿地、快速开发、迅速回笼,再将资金投入下一轮扩张。在行业上升期,这套打法如同踩足了油门的赛车,规模数字一路飙升。
但油门踩得越深,对路面的要求就越高。据公开财务数据,2016年至2020年间,正荣的经营性现金流大多处于净流出状态。总负债规模随着销售规模一同膨胀,到2021年底已超过两千亿元。

高楼起于垒土,但若地基之下埋着的是借来的砖石,风雨来时便难免摇晃。
2020年,“三道红线”政策出台,房企融资环境悄然收紧。对于习惯了高杠杆运转的企业而言,资金链的松紧正在发生微妙的变化。2021年,正荣合约销售额达到1456亿元的顶峰,却陷入“增收不增利”的窘境,净利润同比下滑近七成。
2022年2月。正荣地产公告称,预计无法按期偿还多笔票据利息,总额达5300万美元,并表示无法于特定日期偿付另一笔利息。此后,信用事件接连触发,股价断崖式下跌。2022年11月,欧宗荣卸任正荣集团董事长职务。
销售额从2021年的1456亿元一路滑落至2025年的43.44亿元,尚不及巅峰时期的零头。千亿帝国的底座,在短短三年间分崩离析。
自救之路与未竟的结局
出险之后,正荣尝试过多条自救路径。
在资产处置方面,公司推动多项物业进入司法拍卖程序。2025年8月,上海青浦正荣中心挂牌拍卖,评估价9.31亿元,起拍价降至6.52亿元,最终因无人报名而流拍。2026年3月,被称为“莆田第一高楼”的正荣金融财富中心进入法拍程序,评估价3.8亿元,起拍价2.666亿元,同样流拍。

债务重组方面,正荣地产于2024年底达成的境外债务重组支持协议,在2025年1月宣告失效。此后公司虽表示将继续与债权人沟通,但到2025年11月,公司坦言“重组计划并无重大进展”,并表示需要更多时间来制定能够反映当前市场状况的可行方案。
管理层亦风雨飘摇。2025年1月,正荣方面公告称,实际控制人欧宗荣因涉嫌违法犯罪被依法采取强制措施,此后未再公开露面。欧宗荣之子欧国伟辞去公司非执行董事职务,企业核心高管层面,据公开报道,2025年至少有5位高管先后辞职。

据正荣地产发布的2025年度业绩公告,公司全年营收97.92亿元,同比下滑超过七成;归属股东净亏损174.40亿元。截至2025年末,总资产861亿元,总负债1089亿元,已陷入资不抵债的境地。现金及现金等价物仅余6.88亿元,远远无法覆盖到期债务。
在困境之中,正荣将“保交付”作为最后的核心任务。
据公开信息,2024年全年,正荣地产累计交付新房约2.69万户。进入2025年,资金状况进一步收紧,交付量降至7817套,交付面积约99万平方米。数字在缩水,但每一套交付的房屋背后,都是一个家庭多年的等待落了地。
结语
从1998年创立到2026年进入破产程序,正荣集团走过了28年。
28年间,它从莆田海边的小村庄出发,走向江西,走向上海,走向全国36座城市,一度站上千亿房企的舞台中央。它的成长轨迹,与中国房地产行业的黄金时代同频共振;它的落寞收场,也成为一个时代转身时留下的剪影。
潮起时筑楼,潮落时守堤。一家企业的兴衰沉浮,最终都写在它对风浪的判断与敬畏里。
编辑:黄婷婷
(图片来源于网络,侵删)
本文由闽商网原创,如需转载请联系授权↓↓↓










事件记录


电话:0591-87851720
传真:0591-87851720
邮箱:minswx@163.com
地址:福州市晋安区数字内容产业园
法律顾问:福建宏飞律师事务所 吴跃华 主任律师
