https://mp.weixin.qq.com/s/ws25g9DyIKx205yE0TMNPg
近日,北京广播电视台《法治进行时》栏目播出的一则视频引发广泛关注:一公司63岁董事长向其明星女友透露内幕信息,本想“割韭菜”却因重组失败亏损500万元,两人均被北京警方刑事拘留。

据说这位董事长来头不小,在资本市场曾呼风唤雨,还一度成为某省“首富”。
在众人好奇涉事董事长和女明星是谁时,北京证监局披露一起内幕交易案解开主角:科瑞天诚投资控股原董事长郑跃文和明星女友楚轶男。
资本大佬的辉煌与落寞
作为“科瑞系”的核心人物,郑跃文的资本生涯曾充满光环。

郑跃文1962年出生于福建福州罗源县,毕业于江西财经大学工业经济管理专业,早年曾在铁道部、地震局担任会计。
1992年,郑跃文与多位好友在南昌创办科瑞集团有限公司(下称“科瑞集团”),自此开启资本市场掘金之路。
1993年起,郑跃文先后投资十余家城市信用社,参与创立民生银行、湘财证券,参与华夏银行改制、南昌银行改制、东方人寿重组等重大事件。2005年后,科瑞集团还参股了大连银行、广西北部湾银行等金融机构。
此外,郑跃文还参与推动多家公司的重组上市,成为资本市场大佬级人物,布局涵盖金融、房地产、制造业、矿产等领域。
并曾任第十一届、十二届全国政协委员,中国人民政治协商会议第十三届全国委员会常务委员(2022年3月被免)、全国工商联副主席等职务。

而此次内幕交易案的核心公司——上海莱士,正是郑跃文在资本市场的“代表作”之一。
2004年,郑跃文通过科瑞天诚入股血制品企业上海莱士。
2008年推动上海莱士在深交所上市。
此后上海莱士迅速扩张,成为中国最大的血液制品生产企业之一,郑跃文也凭借相关运作在资本市场声名鹊起。
甚至在2015年股灾期间,上海莱士股价逆势而上,从年初的280元一路冲到540元,市值随之突破千亿。
郑跃文个人财富一度达到430亿元,成为《2015胡润医药富豪榜》“榜一”。
2016年“新财富500富人榜”上,郑跃文凭借230亿元的财富值成为江西首富,位列全国第78位。
2017年,当时上市公司同方股份抛出重磅计划:拟收购上海莱士血液制品股份有限公司29.9%股权。
按彼时上海莱士的市值计算,这场收购交易价格近300亿元,足以牵动两家上市公司股价。而当时上海莱士的第一大股东,正是郑跃文执掌的科瑞天诚。
作为内幕信息知情人之一,郑跃文将这一消息透露给了当时的女友楚轶男。拿到“内部消息”的楚轶男,随即展开了密集的交易操作,通过两个渠道买入了“同方股份”。在内幕信息敏感期内,楚轶男动用4300万投入信托账户“聚鑫弘扬11号”,并通过该账户合计买入同方股份179.94万股,成交金额约2511.98万元。

值得注意的是,楚轶男作为演员演艺事业并不突出,出演过一些电视剧女配角。其购买聚鑫弘扬11号的4300万,来自于郑跃文给她的“买房钱”。
然而故事并没有按二人预想的剧情发展。2017年9月15日,同方股份发布公告,宣布终止此次重大资产重组,原因是“未获得相关主管部门的认可”。
重组失败导致同方股份股价不及预期,楚轶男开始抛售股票,最终亏损512.12万元。
被罚后再度沦为“阶下囚”
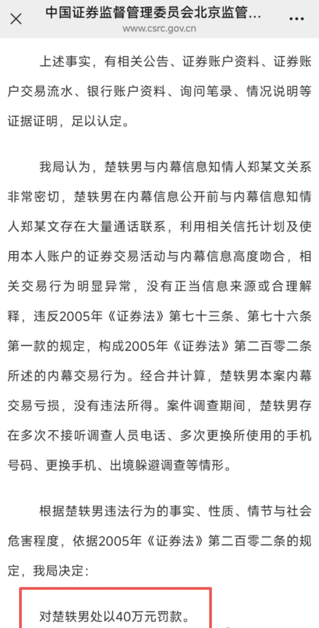
北京证监局指出,楚轶男与内幕信息知情人郑跃文关系密切,内幕信息敏感期内与郑跃文存在大量通话联系,且交易行为与内幕信息高度吻合,相关交易行为明显异常,无法提供正当信息来源或合理解释。
2022年,中国证监会北京监管局依据2005年《证券法》第二百零二条的规定,对楚轶男处以40万元罚款。

这一案件并未止于行政处罚。
2024年,证监局将此案移送公安机关,郑跃文与楚轶男双双被刑事拘留。
据《华夏时报》报道,该案已于数月前一审宣判,楚轶男被判处有期徒刑两年多。不过,楚轶男随后上诉,目前二审尚在审理程序中。
而另一边,随着上海莱士股票暴跌和被海尔集团收购,郑跃文财富大幅缩水。目前已被列为被执行人并入狱。曾经的“首富”,逐渐跌落神坛。
值得注意的是,2023年9月,北京证监局公开的另一则行政处罚决定书显示,当事人郑跃武于2017年内幕交易同方股份,被没收违法所得237.96万元,并处以713.88万元的罚款。
而郑跃武,正是郑跃文的亲弟弟。两起内幕交易案印证了那句话:“手莫伸,伸手必被抓”。
同时,案件也展示了监管部门对内幕交易行为坚决打击的态度。
从去年6月以来,上市公司违法责任人的处罚涉及3个层次:行政处罚、民事追责、刑事追责,背后折射的是我国证券违法行为的犯罪成本正在迅速增加,震慑、遏制严重证券犯罪的作用也在一并增强。
仅今年,已经有包括金通灵、科瑞天诚在内的10余家上市公司及其责任人因为证券违法行为,领罚刑事追责。
相关专业人士认为,上市公司违规责任人被采取刑事追责,能够及时制止他们的严重违法行为继续蔓延,防止更多投资者受到误导,保障证券市场交易的公平、公正和透明。
同时,能够强化法律权威,给其他上市公司敲响警钟,促使各公司加强内部管理和监督机制,完善公司治理,避免类似事件再次发生。
编辑:沈冬妮
审核:张建忠
(图片来源于网络,侵删)
本文由闽商网原创,如需转载请联系授权↓↓↓










事件记录


电话:0591-87851720
传真:0591-87851720
邮箱:minswx@163.com
地址:福州市晋安区数字内容产业园
法律顾问:福建宏飞律师事务所 吴跃华 主任律师
