https://mp.weixin.qq.com/s/vsODmN_Ev-akErXUCpxXfA

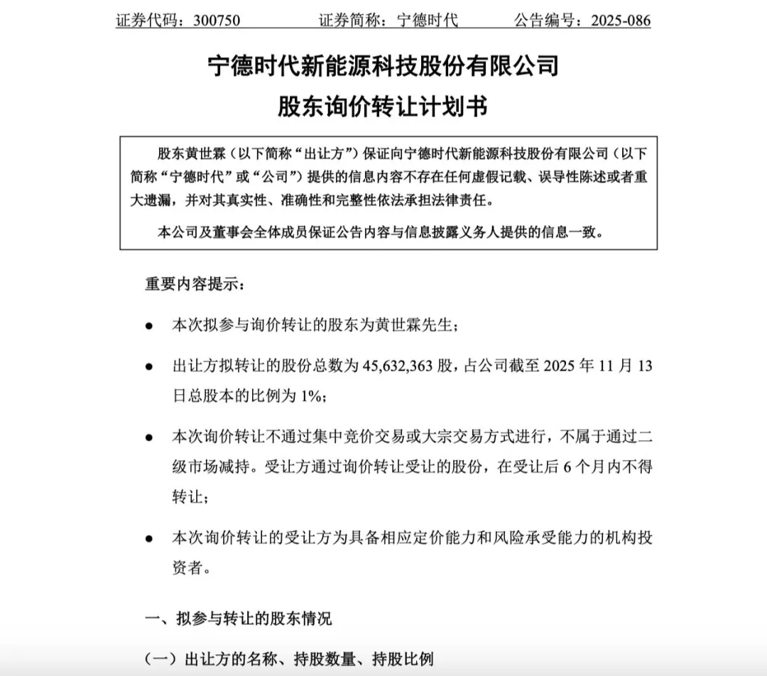
11月14日晚间,宁德时代(300750.SZ)发布公告称,公司重要股东、联合创始人黄世霖因自身资金需求,拟通过询价转让方式出让公司4563.24万股股份,占公司总股本的1%。
以宁德时代11月14日收盘价每股404.12元估算,这笔交易对应的市值约为184.4亿元。
01
与直接在二级市场抛售不同,本次转让采用询价转让方式,仅面向符合条件的机构投资者交易,且受让方需锁定股份6个月。这一机制从根本上避免了短期内集中卖压对股价的冲击,让市场打消了“减持砸盘”的担忧。
宁德时代公告详细说明了本次转让的定价机制。转让价格下限将由出让方与本次转让的协调人中金公司共同商定,原则上不低于发送认购邀请书之日前20个交易日公司股票均价的70%。最终转让价格将根据“价格优先、数量优先、时间优先”的原则,通过询价过程确定。

公告明确,受让方为具备定价能力和风险承受能力的机构投资者,整个过程由中金公司组织实施,不涉及散户交易的集中竞价或大宗交易。按照公告,符合条件的机构投资者包括证券公司、基金管理公司、期货公司、信托公司、理财公司、保险公司、财务公司、合格境外投资者和私募基金管理人等专业机构投资者。
有市场分析认为,这次减持方案体现了宁德时代股东对市场的呵护之心。其核心在于三个方面:避开二级市场直接冲击、承诺锁定期稳定筹码、保持股东地位基本不变。公告显示,本次转让完成后,黄世霖仍将保持公司重要股东的地位,继续持有约4.2亿股股份。

然而,市场更关心的是,这位宁德时代的"元老级"人物,为何选择在这个时点进行如此大规模的减持?要理解这一点,我们需要回溯黄世霖在宁德时代的职业生涯。
02
黄世霖的职业生涯堪称一代闽商企业家的典型成长路径。1967年出生于福建宁德的黄世霖,与宁德时代董事长曾毓群不仅是同乡,更是高中同班同学。
从合肥工业大学应用物理系毕业后,黄世霖先是回到家乡成为一名公务员。1991年,他做出人生重要抉择,应曾毓群之邀,放弃"铁饭碗"加入东莞市新科磁电厂,从此踏入电池行业。

这段经历为他日后在电池领域的发展奠定基础。2000年以来,黄世霖开始全职从事电池及其管理系统的研发与产业化工作。2004年,他作为主要负责人参与粤港招标项目"汽车用动力型锂离子电池系统的开发和产业化"。
2008年,黄世霖带领团队取得重大突破,成功开发出具有自主知识产权、高效率、低成本且具有主动均衡功能的动力电池管理系统(BMS),这一成果后来广泛应用于公司的所有电动车及储能项目。

2011年,黄世霖与曾毓群共同投资创办宁德时代新能源科技有限公司。从公司创立之初,黄世霖便肩负起搭建研发体系、定义技术路线、攻克核心工艺的重任。
在宁德时代期间,黄世霖历任研发总监、总经理、副董事长、副总经理等职务,成为公司核心技术决策者。特别是在储能领域,他长期负责公司储能战略,对这一业务板块有着深厚的积累和独到的见解。
正是这段深耕储能领域的经历,为我们理解此次百亿级减持提供了重要线索。那么,黄世霖此次减持后的资金去向,是否与他长期看好的储能领域有关?
03
虽然公告中股权转让的原因是"自身资金需求",但结合黄世霖近年来的动向,行业普遍猜测此次减持或为加码储能业务布局,抢占新兴赛道先机。

在宁德时代任职期间,黄世霖就多次公开表达对储能业务的看好。他在2018年的中国储能创新与技术峰会上预言,储能系统将来会以完整独立的运行系统出现在各个应用场景中。
2021年,他进一步指出,度电存储成本已降至2010年的十分之一,锂电储能成本已具备市场化推广条件。这些判断正在被市场验证。
根据行业数据,截至2024年底,锂电储能装机规模超过78GW,同比增长超147%,装机规模首次超越抽水蓄能,成为第一大储能技术路线。

企查查数据显示,黄世霖目前是10余家公司的股东,其中包括福建集新光储充检技术、集智储能、福建时代星云科技有限公司等多家储能相关企业。其中,时代星云被视为其储能业务的核心平台。
时代星云成立于2019年,注册资本约4.22亿元。股权结构显示,黄世霖旗下集智储能持有时代星云33.18%股权,为第一大股东;宁德时代持股18.96%,位列第三大股东。

值得注意的是,尽管时代星云营收增长迅速,从2023年的9.03亿元增至2024年的15.2亿元,但公司目前仍处于亏损状态。这或许是黄世霖需要大量资金投入的原因之一。
去年流传的一份《黄世霖谈光储充》调研报告中,黄世霖曾坦言创业最难的是找到志同道合的人。他判断,国内形成价格机制后,储能行业将迎来风口,现在需要提前布局,等待风口到来。
从政策层面看,储能行业近期利好频发。多家券商研报指出,2025年全球储能新增装机预计约为290GWh,到2030年有望达到1.17TWh,增长潜力巨大。
个人的选择与行业的浪潮交汇,放眼未来,黄世霖与宁德时代的新故事,正在更为广阔的能源变革潮头书写......
编辑:黄婷婷
审核:张建忠
(图片来源于网络,侵删)
本文由闽商网原创,如需转载请联系授权↓↓↓










事件记录


电话:0591-87851720
传真:0591-87851720
邮箱:minswx@163.com
地址:福州市晋安区数字内容产业园
法律顾问:福建宏飞律师事务所 吴跃华 主任律师
